İÇ HASTALIKLARI Dergisi 2012; 19: 17-22
DERLEME

Tiroid Nodüllerine Yaklaşım

Management of Thyroid Nodules

Yrd. Doç. Dr. Emre BOZKIRLI, Doç. Dr. Melek Eda ERTÖRER


Başkent Üniversitesi Adana Uygulama ve Araştırma Merkezi, Endokrinoloji ve
Metabolizma Hastalıkları Bilim Dalı, Adana

ÖZET

Palpasyon ve ultrasonografi ile çevre tiroid parankiminden ayrılabilen kitlesel lezyonlara tiroid nodülü denir. Toplumda görülme sıklıkları çok yüksek olup, çalışmalar yaklaşık olarak %5 oranında malign olabileceklerini göstermektedir. Görüntüleme yöntemlerinin daha çok kullanımıyla insidental olarak saptanan nodüllerde artış olması nedeniyle bu hastalar klinik pratikte çok daha sık olarak karşımıza gelmektedir. Benign özellikte ve klinik olarak probleme yol açmayan nodüllerin takibi, malign olanların ise cerrahi tedavisi uygundur. Bu nedenle lüzumsuz cerrahi girişimler ve neden olabilecekleri morbiditelerin engellenmesi yönünden nodüllerin malign-benign ayırımının yapılması gerekmektedir. Çoğu hastada lezyonlar benign olduğu için uygun bir değerlendirmeden sonra takip yeterli olacaktır. Takiplerde dikkat edilecek hususların bilinmesi ve gereksiz tetkiklerden kaçınılması önemlidir.

Anahtar Kelimeler: Tiroid nodülü, tiroid kanseri

SUMMARY

Thyroid nodules are mass lesions which can be differentiated from the surrounding thyroid parenchyma by palpation and ultrasonography. Their incidence is very high in the community and studies document a 5% malignancy rate. We can see such patients more common in our clinical practice because, more use of imaging techniques caused an increase in incidental detection of thyroid nodules. Follow-up will be appropriate for benign nodules that do not cause clinical problems, while surgical treatment will be suitable for the malignant ones. For this reason, it is necessary to label malignant-benign nodules for preventing non-essential surgical interventions and the morbidities they cause. Most of the patients have benign lesions, so after an appropriate assessment follow-up will be sufficient. It is important to know the issues during the follow-up period and avoid unnecessary diagnostic tests.

Key Words: Thyroid nodule, thyroid cancer

Palpasyon ve ultrasonografi (USG) ile çevre tiroid parankiminden ayrılabilen kitlesel lezyonlara tiroid nodülü denir. Tiroid nodüllerinin çoğunluğu asemptomatik olup, başka nedenlerle yapılan görüntülemeler sırasında saptanır ve "tiroid insidentaloma" olarak adlandırılır. Yakın dönemde Amerika Birleşik Devletleri'nden yapılan bir derlemede tiroid insidentalomalarının yaklaşık olarak %67'sinin USG, %16'sının bilgisayarlı tomografi (BT) ve manyetik rezonans görüntüleme (MRG), %9.4'ünün karotid doppler USG ve %2-3'ünün de pozitron emisyon tomografisi (PET) sırasında saptandığı bildirilmiştir (1). Bunun dışında hastalar boyunda şişlik, sıkıntı hissi, yutkunma güçlüğü, ses kısıklığı, soluk alma güçlüğü ve hipotiroidi- hipertiroidi bulgularıyla başvurabilir.

Tiroid nodüllerinin görülme sıklığının çok yüksek olması, yaklaşık %5 oranında malignite riski bulunması, kendisinin de hipoparatiroidi ve ses kısıklığı gibi komplikasyonları olabileceği için hastalara endikasyon olmadan cerrahi girişim yapılmasından kaçınılması gerekmektedir. Yanlış takip stratejileri ile sağlık harcamalarında getirebileceği maliyet artışı nedeniyle tiroid nodüllerine yaklaşımın bilinmesi önemlidir.

Tiroid nodülleri toplumda çok sık olarak görülmektedir. Değişik serilerde farklı sonuçlar görülebilmekle birlikte tiroid nodüllerinin palpasyonla saptanma sıklığı %3-4, USG ile saptanma sıklığı %19-35 arasında değişebilmektedir (2,3). Bu rakam genel otopsi serilerinde %50-57'lere ulaşabilmekte olup, dokuzuncu dekadda yapılan otopsilerde kadınlarda %80, erkeklerde %65 oranlarına çıkmaktadır (3). Türkiye'den Erdoğan ve arkadaşlarının yaptığı çalışmada yaşları 18-65 arasında değişen 2025 hastada tiroid USG ile saptanmış; kadınlarda %26.4, erkeklerde %20.5 oranlarında nodüler guatr tespit edilmiştir. Ancak 55-65 yaş aralığında bu rakamların kadınlarda %48, erkeklerde %38'lere ulaştığı görülmüştür (4). Tiroid nodüllerinin görülme sıklığı yaşla birlikte artar. Bunun yanında kadınlarda erkeklere göre 2-4 kez daha sık olarak görülmektedir. Radyasyon maruziyeti olanlarda ve iyot eksikliği bölgelerinde görülme sıklığı artar.

Nodüler guatrı olan hastanın klinik değerlendirmesi tüm dahili hastalıklarda olduğu gibi iyi bir öykü alınması ve sistem sorgulaması yapılmasıyla başlar. Öyküde yaşın 20'den küçük, 70'ten büyük olması, erkek cinsiyet, boyun bölgesine radyoterapi öyküsü, önceye ait tiroid kanseri öyküsü, seste kabalaşma, ilerleyici yutma güçlüğü ve nefes darlığı, ailede multipl endokrin neoplazi (MEN) II öyküsü malign hastalık olasılığı yönünden bilgi verebilir. Bunun aksine; ailede Hashimoto tiroiditi, benign nodül, guatr öyküsünün olması, hastanın hipo-hipertiroidi semptomlarının olması, ağrı ve hassasiyet varlığı daha ziyade benign hastalık tablosunu destekler niteliktedir. Tiroid nodül boyutlarında yavaş fakat ilerleyici büyüme olması malignite lehine değerlendirilebilir. Kistik bir nodülde gelişen ani ağrı, kist içine kanamayı düşündürür. Nodülün progresif ağrılı büyümesi anaplastik tiroid kanseri veya primer tiroid lenfoması zemininde olabilir. Fizik muayenede nodülün sert, fiske, soliter olması, yüzeyinin düzensiz olması ve bölgesel lenfadenopatilerin varlığı malign hastalık tablosu yönünden uyarıcı olmalıdır. Nodülün palpasyonunda fluktuasyon hissedilmesi, ağrı ve hassasiyet varlığı daha çok benign hastalık lehinedir. Nodüler guatrda iyi bir öykü ve fizik muayene ile %60-80 duyarlılıkla malign-benign ayırımı yapılabilir (5). Şüpheli bulguların azlığında takip düşünülebilirken, çokluğunda ileri tetkiklerde malignite lehine bulgu saptanmasa dahi hastaların yakın takibi gerekebilir.

Tiroid nodüllerinin ayırıcı tanısında; adenom, kist, karsinom, multinodüler guatr (MNG), otoimmün tiroiditlerdeki yalancı nodüler yapılar, subakut tiroidit, önceki cerrahi veya radyoaktif iyot tedavileri sonrası gelişen granülasyon dokuları, diğer solid organ malignitelerinin metastazları, paratiroid lezyonları, tiroglossal kist, kistik higroma, bronkosel ve laringosel gibi tiroid dışı lezyonlar göz önünde bulundurulmalıdır.

Tiroid nodüllerinin birinci basamak değerlendirilmesinde tüm dünyada kabul edilen yöntemler tiroid uyarıcı hormon (TSH) ölçümü ve tiroid USG'dir. TSH ölçümü hastanın tiroid fonksiyonlarını göstermesinin yanında malignite riski yönünden de fikir verir. Boelaert ve arkadaşları 1000'in üzerinde hasta ile yaptıkları çalışmada, TSH yükseldikçe hastada tiroid kanseri görülme sıklığının arttığını göstermişlerdir. TSH < 0.4 mIU/L olan hastalarda tiroid kanseri görülme sıklığı %5'lerin altındayken, TSH yükseldikçe bu oran da yükselmekte, TSH > 5.5 mIU/L olduğunda neredeyse %30'lara ulaşmaktadır (6). TSH'nin normal olarak saptandığı hastalarda nodül morfolojisi ve özelliklerinin değerlendirilmesi yönünden tiroid USG yapılması yeterlidir. TSH'nin düşük olarak saptandığı hastalarda buna ek olarak serbest triiyodotironin (sT3), serbest tetraiyodotironin (sT4-tiroksin) ölçümlerinin yapılması ve tiroid sintigrafisi çekilmesi uygun olacaktır. TSH'nin yüksek olarak saptandığı hastalarda ise olası bir otoimmün tiroidit tablosunun gösterilmesi açısından sT4 ve antitiroidperoksidaz (anti-TPO) tiroid otoantikoru bakılmalıdır.

TSH baskılıyken çekilen tiroid sintigrafisi nodülün fonksiyonel durumunu gösterir. Bunun haricinde iyot eksikliği olan bölgelerde MNG'nin değerlendirilmesinde, otonomiyi dışlamada, büyük MNG için özellikle substernal uzanımın gösterilmesinde ve tiroid ince iğne aspirasyon biyopsisi (TİAB) sonucu foliküler neoplazi olarak gelen hastalarda fonksiyonun belirlenmesinde kullanılabilir. Palpabl tiroid nodüllerinin %5-10'u otonom nodüllerdir. Bunlar tiroid sintigrafide hiperfonksiyone-sıcak olarak görülür. Bunların çok azının (%0.3) malign olması nedeniyle bu tür nodüllerden TİAB yapılmasına gerek yoktur. Bu hastaların ötiroidi sağlandıktan sonra kalıcı tedaviye (hasta ve nodülün özelliklerine göre radyoaktif iyot veya cerrahi) yönlendirilmeleri uygun olur. Diğer nodüller tiroid sintigrafide hipofonksiyone-soğuk veya indeterminan olarak saptanır. Bu grup hastalarda %3-15 gibi oranlarda malignite riski bulunduğu için bu tür nodüllere ileri tetkik (TİAB) yapılması uygun olacaktır.

Günümüzde tiroid nodüllerinin değerlendirilmesinde en kıymetli yöntem tiroid USG'dir. Fizik muayenede saptanamayan nonpalpabl nodüllerin tespiti, bunlardan TİAB gerektirenlerin belirlenmesi ve bunlara TİAB uygulaması sırasında tiroid USG yardımcıdır. Palpabl nodüller içinse tiroid USG; nodülün USG karakteristiklerinin belirlenmesi, mikst yapıdaki (kistik ve solid komponentleri olan) nodüllerde TİAB gereken bölgenin seçilmesi, eşlik eden nonpalpabl nodüllerin saptanması ve MNG'li hastalarda TİAB gerekli nodülün seçimi yönlerinden önemlidir.

Tiroid USG'de saptanan bazı bulgular nodülün malign olma potansiyeli yönünden klinisyene bilgi verir. Solid, hipoekojen, kenarları düzensiz, etrafında halosu olmayan, içerisinde noktasal kalsifikasyonlar bulunduran ve nodül içi kanlanmanın artmış olarak izlendiği nodüller malignite yönünden yüksek risklidir. Bunların dışında; nodülün tiroid bez kapsülünü geçmesi, pretiroid kas invazyonu, rekürren laringeal sinir infiltrasyonu ve atipik lenf nodu varlığı diğer malignite düşündüren bulgulardır (7,8).

USG'de tiroid bezi parankimi ile benzer ekojenite paterni gösteren nodüllere izoekoik nodüller denir. Kistik nodüller USG'de anekoik izlenir. Malignite yönünden asıl riskli olan nodüller hipoekojen nodüllerdir. Hipoekojenite malignite yönünden %80 duyarlılık, %45 özgüllükle bilgiler verir (9). USG'de tiroid nodüllerinde kaba ve mikrokalsifikasyonlar izlenebilir. Mikrokalsifikasyonlar akustik gölgelenme göstermeyen hiperekoik noktalar olup psammoma cisimlerini gösterdikleri düşünülür. Noktasal "punktat" kalsifikasyonlar olarak da isimlendirilir ve %85 duyarlılık, %40 özgüllükle maligniteyi düşündürür. Nodülün kenarlarının iyi sınırlı ve düzenli olması benign olduğunu düşündürürken, kenarlarının düzensiz olması malignite lehine yorumlanır. Ancak bazı malign nodüllerin kenarları düzenliyken fokal bir kesiminde kenar düzensizliği olabilir. Tiroid nodüllerini çevreleyen hipoekoik veya sonolusent ince çizgilenmeye halo adı verilir. Kompresyona uğramış damarları gösterdiği düşünülür. İnce, düzgün sınırlı halo varlığı genellikle benign tiroid nodüllerinde izlenirken, kalın-düzensiz halo veya halo yokluğu neoplazmı destekler niteliktedir. Tiroid nodülleri USG'de kanlanma özelliklerine göre üç tipe ayrılır. Tip 1 kanlanmada nodül içerisinde kanlanma izlenmez. Tip 2 kanlanmada perinodüler kanlanma izlenirken, Tip 3 kanlanmada intranodüler kanlanma izlenir. Özellikle internal vaskülaritesi artmış olarak izlenen nodüller tiroid kanseri yönünden risk taşır. Nodül karakteristikleri dışında USG'de yuvarlak, kaotik hipervaskülarizasyonu olan, yağlı hilusu kaybolmuş, kistik değişiklikler içeren ve mikrokalsifikasyonları olan malign özellikte lenfadenopatilerin izlenmesi de şiddetle malign hastalık tablosunu düşündürtür ve bu tür durumlarda hem nodül hem de lenfadenopatiden TİAB yapılmalıdır.

TSH ve tiroid USG ile değerlendirilen ve bunların sonucunda malignite olasılığının ekarte edilmesi gereken hastalara bir sonraki basamakta TİAB uygulanır. Ucuz, kolay ve komplikasyonları az olan bir yöntemdir. Tiroid kanserleri tanısında diğer tüm teknikleri gölgede bırakmıştır. Yalancı negatiflik ve yalancı pozitiflik oranları %5'in altındadır. 10 mm ve üzeri boyutlarda solid komponenti olan tüm nodüllere en az bir kez uygulanmalıdır. Tiroid USG'de ve hastanın öyküsünde malignite yönünden kuşku yaratan bulguların varlığında ve takiplerde büyüme gösteren nodüllerde de uygulanmalıdır. Takiplerde nodül hacminde %50'lik artış olması veya ölçülen üç çaptan ikisinde %20'den daha fazla veya en az 2 mm üzeri artış izlenmesi nodülde büyüme olarak yorumlanır (10).

TİAB uygulanan hastaların yaklaşık olarak %5-8'i malign tanısı alır. Aspirasyonların %10-20'si malignite şüphesi olarak yorumlanır. Uygulayan kişinin tecrübesine ve merkezin özelliklerine göre değişmekle birlikte aspirasyonların %2-15'i yetersiz materyal şeklinde raporlanır. Kalan örnekler ise benign hastalık tablosunu gösterir şekilde kolloid nodül veya tiroidit tanısı alır. Yetersiz materyal olarak yorumlanan aspirasyonlarda tekrar için yüksek malignite şüphesi bulunmuyorsa en az üç ay beklenmelidir. İkinci TİAB sonrası olguların %5-30'unda hala yetersiz materyal sonucuyla karşılaşılabilir. Bu tür olgularda %2-12 oranlarında malignite görülebileceği bilinmekte olup, hastaların cerrahiye yönlendirilmesi veya yakın takibi uygun olacaktır (11).

Günümüzde TİAB sonuçlarının sitopatolojik değerlendirilmesinde; sitopatologlar, endokrinologlar ve cerrahlar tarafından birlikte hazırlanan "Bethesda Sistemi" kullanılmaktadır. Bu sistemde biyopsi sonuçları altı tanısal kategoriye ayrılmıştır. Her bir kategori için olası malignite riski ve takip-tedavi önerileri belirlenmiştir (Tablo 1) (12).


Tablo 1

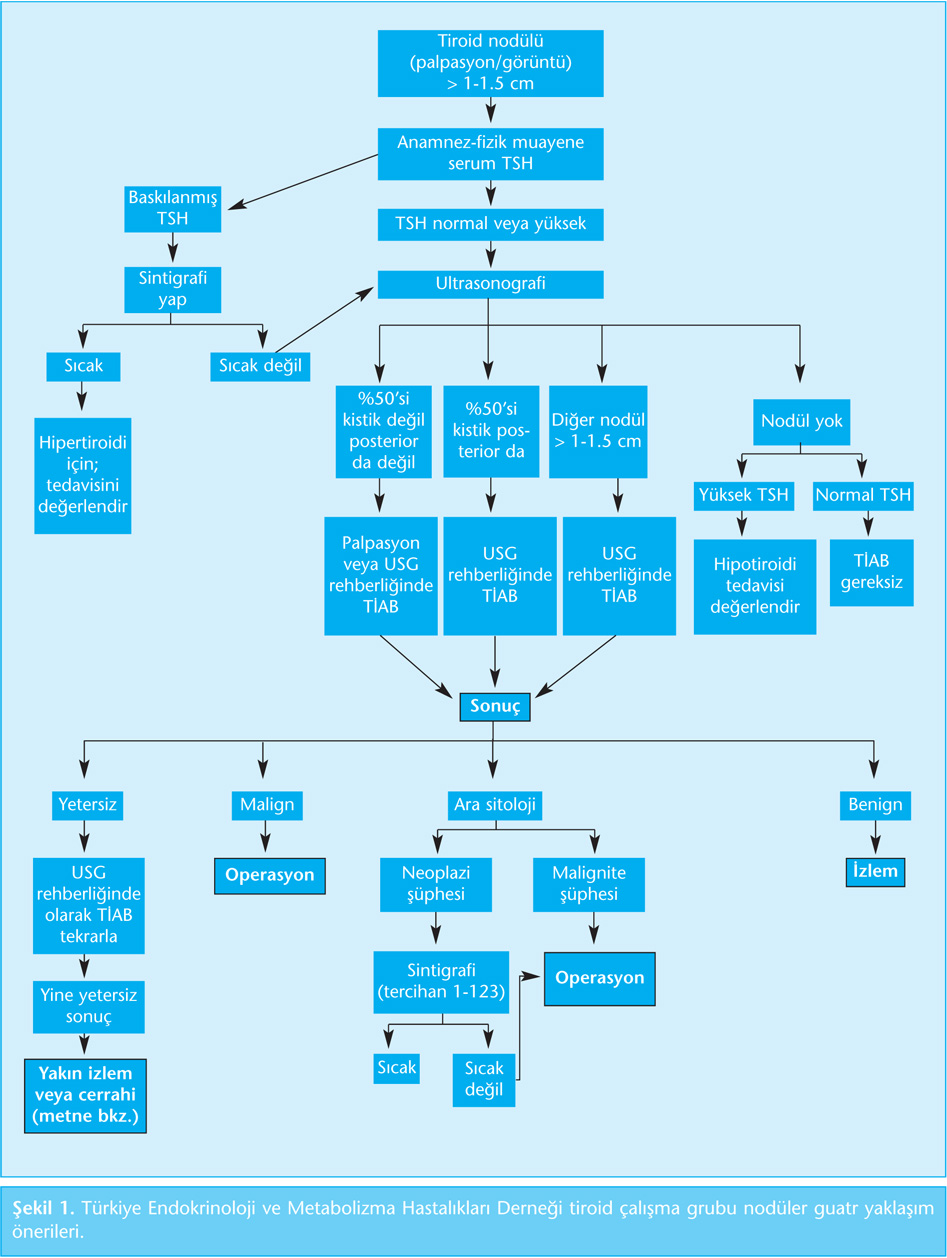
TİAB sonucu benign gelmesine rağmen nodülleri büyük ve bası semptomlarına yol açan hastalar cerrahiye yönlendirilmelidir. Palpabl nodülleri olan ve ilaçsız takip önerilen hastalara nodülün otonomi kazanmasının engellenmesi yönünden iyot kısıtlaması da önerilmelidir. USG takipleri başlangıçta 3-6 ay sonra yapılabilir. Takiplerde nodül boyutlarında anlamlı artış saptanıldığında TİAB tekrarı uygundur. Yeterli sürede nodül boyutlarında değişiklik olmadığı görüldükten sonra USG aralıkları uzatılabilir. Hastanın iki kez benign TİAB'si olmasına rağmen nodül boyutlarında artış olmaya devam ediyorsa cerrahi yönünden değerlendirilmeleri uygun olur. Öyküsünde ve USG'de tiroid kanseri yönünden kuşkulu bulgusu olmayan, boyut olarak 1 cm'den küçük nodüllerin klinik önemi halen bilinmemekte olup bunların büyüme açısından yıllık USG takibi önerilmektedir. Türkiye Endokrinoloji ve Metabolizma Hastalıkları Derneği (TEMD) tiroid çalışma grubunun 2007 yılında yayınladığı kılavuz önerileri Şekil 1'de özetlenmiştir (13).


Şekil 1

Nodüler guatrı olan hastalarda levo tiroksin (LT4) desteği ile TSH'nin 0.1-0.4 düzeylerinde tutulması prensibine dayanan  süpresyon tedavisi küçük kolloidal nodüllerde ve iyot eksikliği olan bölgelerde nodül boyutunda %50'den fazla küçülmeye neden olmaktadır (14). Ancak tedavi sonlandırıldıktan sonra tekrar büyüme gerçekleşmektedir. Uzun süreli tedavide özellikle postmenopozal kadınlarda kemik yoğunluğunda azalma ve yaşlılarda üç kat fazla atriyal fibrilasyon görülmesine neden olabildiği için kullanımı önerilmemektedir. Hiperfonksiyone nodül veya toksik MNG nedeniyle radyoaktif iyot tedavisi alan hastalarda tedavi sonrası tiroid hacmi ortalama üç ayda %35, 24 ayda %45 azalır. Genellikle etkili ve güvenilir bir tedavi yöntemi olup, tedavi sonrası 20 yılda hastaların %60'ında hipotiroidi gelişir. Bunların dışında cerrahi riski olan hastalarda küçük nodüllerde minimal invaziv cerrahi girişimler düşünülebilir. Kistik nodüllere aspirasyon uygulanabileceği gibi perkütan etanol enjeksiyonu denenebilir. Son yıllarda tiroid nodüllerinin tedavisinde radyofrekans ablasyon veya perkütan lazer ablasyon gibi termal ablasyon yöntemleri denenmekte olsa da etkinlikleri daha net olarak gösterilememiştir.

Gebelerde tiroid nodülleri gebe olmayanlardaki gibi değerlendirilir. Radyoaktif ajanlar tanı ve tedavi amaçlı kullanılamaz. Gebelikte mevcut nodül boyutları artar ve yeni nodüller ortaya çıkabilir. Kuşkulu nodüllere gebelik haftası ne olursa olsun TİAB yapılabilir. Malign nodüller ikinci trimestırda opere edilebilir, ancak agresif tümör bulguları yoksa operasyonun doğum sonrasına ertelenmesinin prognozu olumsuz etkilemeyeceği bildirilmektedir (8).

Sonuç olarak; tiroid nodülleri toplumda çok sık görülen lezyonlar olmaları nedeniyle sıkça karşımıza çıkmaktadır. Benign nodüllerde gereksiz uygulanan cerrahi girişimler istenmeyen morbiditelere yol açabilmektedir. Buna karşın malign nodüllerde uygun cerrahi yaklaşım ve postoperatif uygun takip-tedavi protokolleriyle yüksek oranlarda tam şifa sağlanabilmektedir. Bu sebeplerden dolayı; yeni saptanan tiroid nodüllerine yaklaşımın, cerrahi tedavi tercih edilecek hastaların seçiminin ve cerrahi uygulanmayıp takip edilecek hastaların uygun takip kriterlerinin bilinmesi önemlidir.

KAYNAKLAR

  1. Jin J, McHenry CR. Thyroid incidentaloma. Best Pract Res Clin Endocrinol Metab 2012; 26: 83-96. [Özet]
  2. Wang C, Crapo LM. The epidemiology of thyroid disease and implications for screening. Endocrinol Metab Clin North Am 1997; 26: 189-218. [Özet]
  3. Burguera B, Gharib H. Thyroid incidentalomas. Prevalence, diagnosis, significance, and management. Endocrinol Metab Clin North Am 2000; 29: 187-203. [Özet]
  4. Erdoğan G, Erdogan MF, Emral R, Baştemir M, Sav H, Haznedaroğlu D, et al. Iodine status and goiter prevalence in Turkey before mandatory iodization. J Endocrinol Invest 2002; 25: 224-8. [Özet]
  5. Hegedüs L. Clinical Practice. The thyroid nodule. N Engl J Med 2004; 351: 1764-71.
  6. Boelaert K, Horacek J, Holder RL, Watkinson JC, Sheppard MC, Franklyn JA. Serum thyrotropin concentration as a novel predictor of malignancy in thyroid nodules investigated by fine-needle aspiration. J Clin Endocrinol Metab 2006; 91: 4295-301. [Özet] [Tam Metin] [PDF]
  7. Frates MC, Benson CB, Charboneau JW, Cibas ES, Clark OH, Coleman BG, et al. Management of thyroid nodules detected at US: Society of Radiologists in Ultrasound consensus conference statement. Radiology 2005; 237: 794-800. [Özet] [Tam Metin] [PDF]
  8. Gharib H, Papini E, Paschke R, Duick DS, Valcavi R, Hegedüs L, et al. American association of clinical endocrinologists, associazione medici endocrinologi, and european thyroid association medical guidelines for clinical practice for the diagnosis and management of thyroid nodules. Endocr Pract 2010; 16(Suppl 1): S1-S43. [Özet]
  9. Kim EK, Park CS, Chung WY, Oh KK, Kim DI, Lee JT, et al. New sonographic criteria for recommending fine-needle aspiration biopsy of nonpalpable solid nodules of the thyroid. AJR Am J Roentgenol 2002; 178: 687-91. [Özet] [Tam Metin] [PDF]
  10. Gharib H, Papini E, Valcavi R, Baskin HJ, Crescenzi A, Dottorini ME, et al. American association of clinical endocrinologists and associazione medici endocrinologi medical guidelines for clinical practice for the diagnosis and management of thyroid nodules. Endocr Pract 2006; 12: 63-102. [Özet] [Tam Metin]
  11. Kini SR. Needle aspiration biopsy of the thyroid: revisited. Diagn Cytopathol 1993; 9: 249-51.
  12. Cibas ES, Ali SZ. The Bethesda system for reporting thyroid cytopathology. Am J Clin Pathol 2009; 132: 658-65. [Özet] [Tam Metin] [PDF]
  13. Türkiye Endokrinoloji ve Metabolizma Derneği Tiroid Hastalıkları Tanı ve Tedavi Kılavuzu. Ankara, 2007. Erişim; www.turkendokrin.org
  14. Gharib H, James EM, Charboneau JW, Naessens JM, Offord KP, Gorman CA. Suppressive therapy with levothyroxine for solitary thyroid nodules. A double-blind controlled clinical study. N Engl J Med 1987; 317: 70-5. [Özet]

Yazışma Adresi:

Yrd. Doç. Dr. Emre BOZKIRLI

Dadaloğlu Mahallesi Serinevler 2591 Sokak

No: 4/A 01250 Yüreğir, ADANA

E-posta: emrebozk@yahoo.com

Yazdır